新闻资讯
网站首页
关于我们
产品中心
新闻资讯
行业信息
企业文化
网站首页
关于我们
产品中心
新闻资讯
行业信息
企业文化
none
您当前的位置:
首页
>
首页
>
新闻资讯
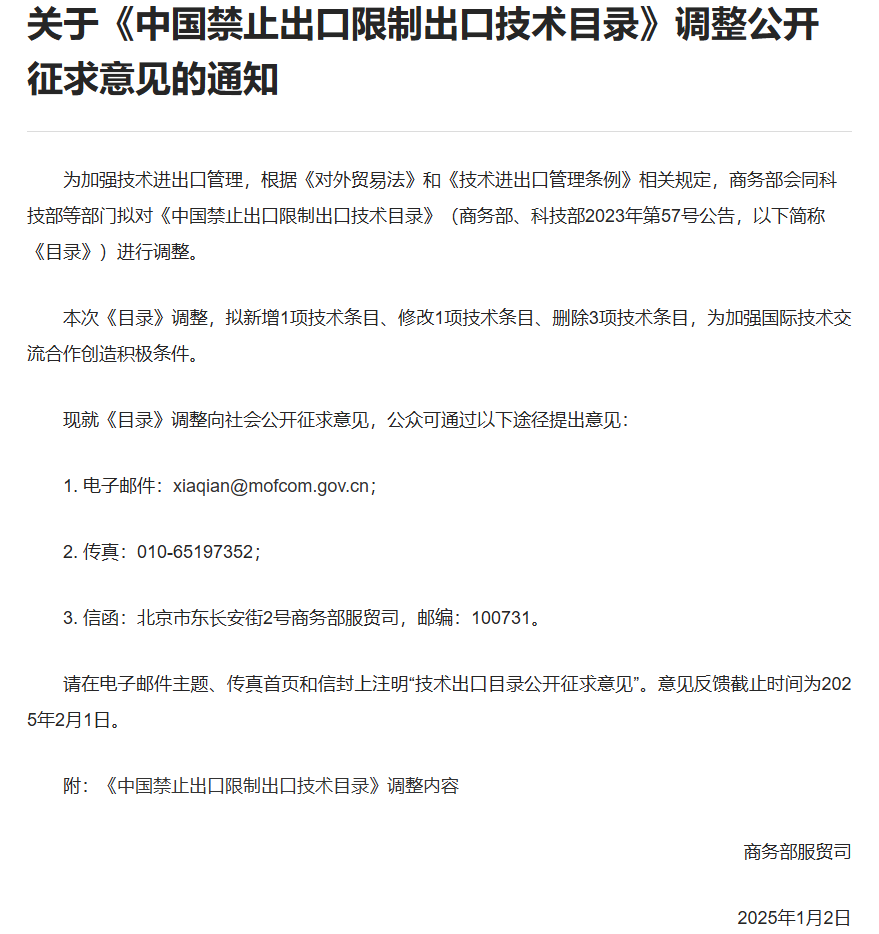
商务部拟调整技术出口目录 新增修改删除多项技术条目
芯粒技术革命来临:多裸片封装如何改变半导体产业格局
低空司正式成立引领万亿市场 低空经济迎来发展元年
韩国出口连续15个月增长创历史新高 半导体成关键驱动力
中国成功研制世界首片8.6代OLED玻璃基板打破国外垄断
雷军辟谣小米造车花费真相,实际投入近300亿远超传闻
首页
上一页
22
23
24
下一页
末页