近日,一封疑似比亚迪向其供应商发出的内部邮件流出,主题为《2025年比亚迪乘用车降本要求》,邮件内容要求在2025年1月1日起,比亚迪要求供应商所提供的产品降价10%,邮件署名为比亚迪集团执行副总裁、乘用车首席运营官何志奇。

邮件显示时间为2024年11月26日,距比亚迪成立30周年暨第1000万辆新能源汽车下线活动不到10天。
比亚迪在新能源汽车赛道一路乘风破浪,取得优异成绩,截至2024年10月,比亚迪汽车销量超过325万辆,同比增长达36.5%,预计全年将突破420万辆销量大关。
该邮件称,2025年,新能源汽车将进入“大决战”、“淘汰赛”阶段。为增强比亚迪乘用车竞争力,要求供应商们的供货产品从2025年1月1日起降价10%,在12月15日前通过SRM系统将降后价格报给比亚迪。
据悉,比亚迪方面正在核实这一降价要求的真实性。
比亚迪品牌及公关处总经理李云飞在社交平台上表示,与供应商进行年度议价是汽车行业惯例,比亚迪基于规模化大量采购,对供应商提出了降价目标,但这并非强制要求,双方可以通过协商来推进。

有网友一方面质疑比亚迪的供应商管理还需要优化,竟然把内部邮件流出了;另一方面则批评比亚迪的降价函压价过猛,直接把部分制造企业年毛利率压没了,尽管说是协商,但通知函已发,并没有协商的意思。
从行业惯例的角度来看,年度议价和降价要求在汽车行业中并不罕见。然而,近年来由于市场竞争加剧,供应商面临的压力越来越大,一些企业甚至不得不接受年降10%-20%的要求。比亚迪此次要求降价10%虽然不是强制性的,但依然给供应商带来了巨大的压力。
比亚迪作为当前新能源汽车赛道的“当红炸子鸡”,在业界被视为晴雨表,其“常规操作”也往往会被视作范例。
比亚迪的降价策略不仅吸引了消费者,也迫使其他品牌跟进降价,从而加剧了市场竞争。供应商们担忧,如果持续面临如此严格的降价要求,可能会导致利润空间进一步压缩,甚至影响到企业的正常运营,也可能导致部分供应商退出合作。
除了比亚迪,上汽大通汽车有限公司也在25日向其供应商发出信函,要求供应商在成本控制方面做出贡献,目标是降低成本10%。
上汽大通表示,由于价格战难以平息,“卷成本”将成为2025年汽车行业的主旋律。因此,公司诚挚地邀请供应商伙伴共同参与到成本控制项目中,通过双方的紧密合作,开发出更具成本效益的解决方案,实现双赢局面。

上汽大通在致供应商的信中表示,希望供应商在不仅限于以下几个方面给予支持:
一是材料成本优化:上汽大通期待供应商能够提供更具竞争力的原材料采购方案,或者通过技术创新降低材料使用量。
二是生产工艺改进:上汽大通鼓励供应商提出任何可能提高生产效率、减少浪费的工艺改进建议。
三是VAVE实施:上汽大通鼓励供应商利用自身的专业优势与大通协同设计,主动对零部件成本进行系统性优化,科学大胆提供VAVE提案,并压缩VAVE断点及验证周期,上汽大通将酌情考虑收益共享。
四是物流与仓储:上汽大通希望供应商能与大通物流团队共同优化物流配送系统,结合MR,进行包装运输方案优化,降低包装、物流成本,提升装载率,优化结构成本。
五是长期合作关系:上汽大通期望与供应商建立更为稳固的长期合作关系,以便更好地规划未来的成本节约措施。
新一年的汽车价格战已经提前开打,汽车主机厂正在将成本压力转嫁给上游。
有一封疑似供应商回复比亚迪的邮件流出,该供应商对比亚迪的降价要求表示“强烈不满和严正抗议”,并认为这种做法违背商业伦理,损害了供应商的生存能力,呼吁比亚迪作为行业龙头,应停止无底线的压榨模式,推动供应链良性发展。
目前尚不确定该回复邮件内容的真实性,具体内容如下:
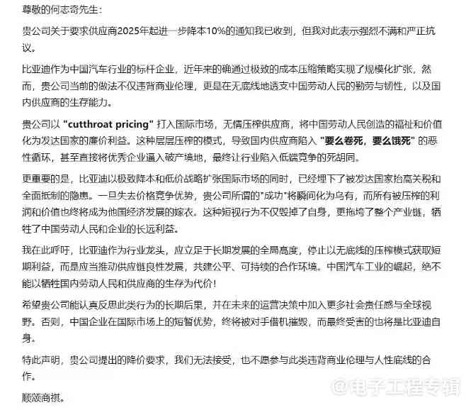
尊敬的何志奇先生:
贵公司关于要求供应商2025年起进一步降本10%的通知我已收到,但我对此表示强烈不满和严正抗议。
比亚迪作为中国汽车行业的标杆企业,近年来的确通过极致的成本压缩策略实现了规模化扩张,然而,贵公司当前的做法不仅违背商业伦理,更是在无底线地透支中国劳动人民的勤劳与韧性,以及国内供应商的生存能力。
贵公司以"cutthroat pricing"打入国际市场,无情压榨供应商,将中国劳动人民创造的福祉和价值化为发达国家的廉价利益。这种层层压榨的模式,导致国内供应商陷入“要么卷死,要么饿死”的恶性循环,甚至直接将优秀企业逼入破产境地,最终让行业陷入低端竞争的死胡同。
更重要的是,比亚迪以极致降本和低价战略扩张国际市场的同时,已经埋下了被发达国家抬高关税和全面抵制的隐患。一旦失去价格竞争优势,贵公司所谓的"成功"将瞬间化为乌有,而所有被压榨的利润和价值也终将成为他国经济发展的嫁衣。这种短视行为不仅毁掉了自身,更拖垮了整个产业链,牺牲了中国劳动人民和企业的长远利益。
我在此呼吁,比亚迪作为行业龙头,应立足于长期发展的全局高度,停止以无底线的压榨模式获取短期利益,而是应当推动供应链良性发展,共建公平、可持续的合作环境。中国汽车工业的崛起,绝不能以牺牲国内劳动人民和供应商的生存为代价!
希望贵公司能认真反思此类行为的长期后果,并在未来的运营决策中加入更多社会责任感与全球视野。否则,中国企业在国际市场上的短暂优势,终将被对手借机摧毁,而最终受害的也将是比亚迪自身。
特此声明,贵公司提出的降价要求,我们无法接受,也不愿参与此类违背商业伦理与人性底线的合作。
顺颂商祺。

回复邮件中指出,当前层层压榨的模式导致国内供应商陷入“要么卷死,要么饿死”的恶性循环,这种极致降本和低价战略扩张国际市场的同时,已经埋下了被发达国家抬高关税和全面抵制的隐患。
该回复邮件中明确表示比亚迪提出的降价要求无法接受,也不愿参与此类违背商业伦理与人性底线的合作。
特斯拉与比亚迪作为新能源汽车市场的两大巨头,近年来在降价促销方面展开了多轮的激烈竞争。特斯拉于11月25日上线尾款立减活动,从11月25日到12月31日期间,特斯拉Model Y后轮驱动版及长续航全轮驱动版车型尾款立减10000元,售价23.99万元起,同时还能选择5年0息金融方案。

特斯拉此次降价的主要目的是为了年底冲刺销量。今年前三季度,特斯拉的累计交付量仅为129.4万辆,同比下滑2%。为了实现全年销量目标,特斯拉计划在第四季度至少达到51万辆的销量,比三季度高出5.3万辆。降价成为特斯拉应对市场压力的重要手段之一。
特斯拉自2020年以来多次降价,以扩大市场份额。特斯拉的降价策略主要依赖于其成本控制能力,通过提升超级工厂的产能和降低电池成本,特斯拉能够持续进行价格调整,从而保持市场竞争力。特斯拉的全自动驾驶系统(FSD)预计将在2025年第一季度正式进入中国市场。
比亚迪则通过垂直一体化的供应链管理降低了成本。蔚来、小鹏等品牌也纷纷跟进降价,以应对市场的压力。
价格战也给特斯拉和比亚迪带来了不少负面影响。特斯拉虽然通过降价提升了销量,但毛利率和净利率明显下滑。比亚迪虽然在价格战中表现强劲,但其整体盈利能力和品牌价值仍需进一步提升。
11月25日,蔚来创始人、董事长李斌在蔚来成立十周年之际发布的内部信也道出新能源汽车赛道现状,内部信指出,智能电动汽车产业资格赛最激烈最残酷的阶段已经来临,两三年后只有少数优秀企业能生存下来。“接下来我们要面对的是更高维度的竞争,不能有短板,也不可能速胜。”
