12月6日,哪吒汽车正式宣布,由于公司战略调整,原联合创始人兼CEO张勇不再担任CEO一职,转而担任公司顾问。这一消息不仅确认了外界对张勇离职的猜测,也标志着哪吒汽车进入了一个新的发展阶段。

自10月中旬以来,张勇在社交媒体上的活跃度显著降低,连续50多天没有更新微博,这与他以往的形象形成了鲜明对比。此外,主要合作伙伴周鸿祎也在过去三个月内未提及张勇的名字,进一步引发了外界对其去向的种种揣测。
而就在张勇消失的这2个月,哪吒正处于多事之秋,接连被曝出欠薪、裁员、战略调整、拖欠供应商款项等消息。

今年3月,张勇(左)与周鸿祎在车内直播
在张勇担任CEO期间,哪吒汽车也曾有过高光时刻。例如,在2022年,哪吒汽车曾创下15.21万辆的年销量纪录,位居新势力车企前列。然而,进入2023年后,哪吒汽车的销量开始下滑,尤其是在今年下半年,下滑趋势更为明显。
据数据显示,哪吒汽车在今年10月的国内零售销量同比大跌40.32%,且官方连续两月未公布销量数据。这一系列数据无疑给哪吒汽车的未来发展蒙上了一层阴影。

此前有媒体报道称,张勇已经加盟位于河南的德力新能源汽车有限公司旗下的物流商用车品牌“大力牛魔王”,即将和自己在北汽时期的老同事,前哪吒汽车常务副总裁江峰汇合。另有未经证实的消息称,南宁国资委已接管哪吒汽车。
对此,张勇本人回应称“纯属瞎扯淡”,不过从目前来看,去向可能是假消息,但不再担任CEO是真的。因为所谓的公司顾问并没实权,基本上与离职没有太大区别。
面对困境,哪吒汽车需要寻求新的突破点。在此背景下,哪吒汽车创始人、董事长方运舟兼任CEO无疑是一个重要的决策。作为哪吒汽车的创始人,方运舟对公司有着深厚的感情和清晰的规划。
同一天,方运舟向全体员工发送了一封内部信。在这封信中,方运舟回顾了哪吒汽车十年来的创业历程,承认当前公司面临经营上的挑战,并表示对此负有第一责任,向大家深表歉意。
他强调,尽管遇到了困难,但哪吒汽车在过去几年里取得了令人骄傲的成绩,包括成为新能源技术攻坚的领军企业,以及在中国新势力车企销量中名列前茅。
方运舟指出,面对激烈的市场竞争和舆论压力,公司将实施一系列改革措施以应对当前的困境。具体来说,哪吒汽车将推行六大改革举措:
落款显示,方运舟已兼任CEO职务,直接领导公司的日常运营和战略规划。
于是,开始有网传消息称哪吒汽车将改名为“方舟汽车”,随后多位网友转发了名为“关于哪吒汽车内部讨论拟改名为‘方舟汽车’的初步方案”的邮件截图,引起网络热议。
12月8日,哪吒汽车法务部发文称,“近日,我司关注到在多个网络平台上出现一些关于‘哪吒汽车将更名为方舟汽车的不实信息并伪造了公司内部邮件’截图。”
“我司特此澄清:网传更名一事,纯系谣言,其文稿中的内部邮件截图为虚构,我司无任何更名动议。”

根据方运舟的规划,哪吒汽车将在全力推进首次公开募股(IPO)的过程中,力争在未来2至3年内实现国内外销量各占一半的目标。同时,公司预计在2025年使毛利率转正,并在2026年实现整体盈利。
为了达成这些目标,哪吒汽车已经在泰国建立了首个海外工厂,并计划逐步扩大至其他市场,如印度尼西亚、马来西亚等地。

值得注意的是,尽管哪吒汽车在国内市场上面临着诸多挑战,但其在国际市场的表现却不容小觑。数据显示,截至2023年底,哪吒汽车已在海外28个国家和地区与约100个当地经销商建立了合作关系,出口量达到了1.7万辆,同比增长154%,占总交付量的13.7%。在泰国市场,哪吒汽车以22%的市占率在当地纯电动汽车市场排名第二。

随着全球业务版图的不断扩展,哪吒汽车有望在全球范围内获得更大的市场份额和发展机遇。
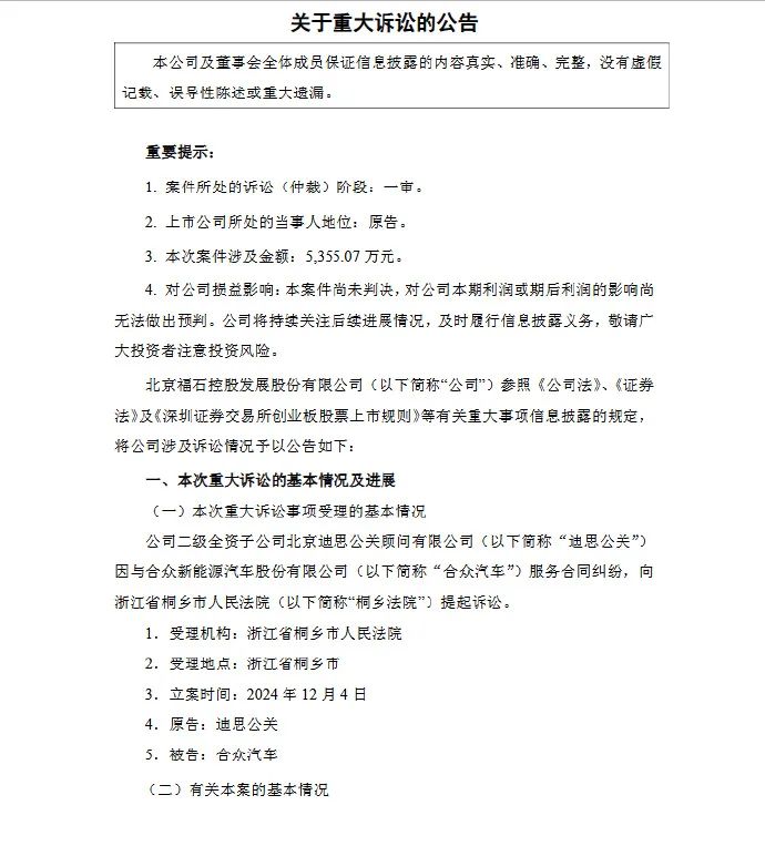
值得一提的是,12月5日,福石控股公告,公司二级全资子公司北京迪思公关顾问有限公司(以下简称“迪思公关”)因与合众新能源汽车股份有限公司(以下简称“合众汽车”)服务合同纠纷,向浙江省桐乡市人民法院(以下简称“桐乡法院”)提起诉讼。公告称,原被告双方于 2021 年 10 月至 2024 年 3 月期间签订了多个项目服务合同,约定原告为被告的汽车销售推广提供专业公关服务。前述项目原告均已按照合同履行完毕,并且按照被告的要求提交了各项验收材料,部分已经开具了增值税专用 发 票 , 但 是 被 告 至 今 未 向 原 告 支 付 任 何 合 同 款 项 , 未 付 款 总 金 额 达 到53,550,712.01 元。经过原告多次催促,被告仍未支付,故原告现起诉至法院,请求法院查明事实,判如所请。

从这个公告不难看出,哪吒汽车的资金已经非常紧张,已经没有办法正常支付5355万元的公关代理服务费。而就业内普遍情况而言,无法支付公关代理服务费,往往意味着这家车企已经到了山穷水尽的地步。
除了福石控股,埃夫特、东风科技等也接连发布诉讼公告,向哪吒汽车讨要欠款。所以比起更换CEO,哪吒汽车员工更需要担心的是,工资接下来能不能正常发放,以及后续还有多少员工愿意主动留在哪吒汽车?